2010年11月26日 星期五
2010年10月22日 星期五
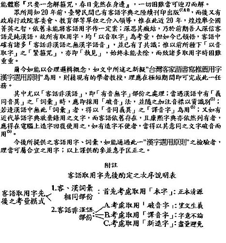
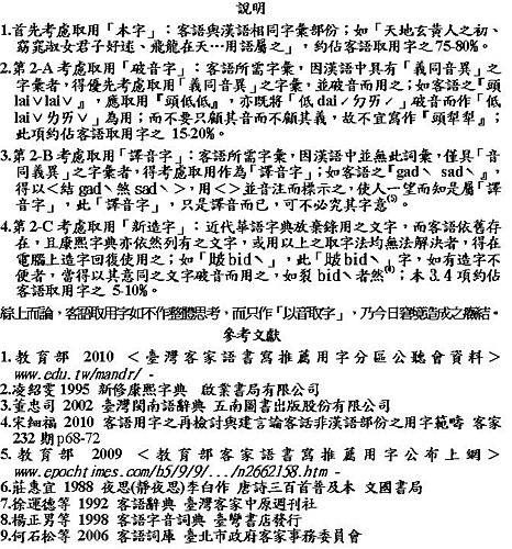
教育部客語推薦用字公聽會感評與建言 從「頭犁犁(1)」之客語用字談起
Labels:
客家文化
宋細福是何許人,
請在網路輸入宋細福即可得報數以千筆資料,因之在此不予贅述。
倥傯70載,著書10冊,國內外發表論文45篇;其中有 食用菌類生物科技、客家語言學、宗教與江湖術士玄妙之科學觀、生活雜記特殊記要......,期藉本”部落格”分享讀者。
其中最特殊者,是可讓完全不會講客語的人,5分鐘內即可學會所有客語之說法,將在以後陸續發表。
訂閱:
文章 (Atom)